治本创新,他处别无分号
未尝败绩,败则分文不取
自我介绍:本人所发三个娃信息的真实性的问题
无效的教育:搞来搞去,张老三还是那个张老三,最终家长陷入绝望,只能花钱买心安,只求对得起内心而非对得起成绩。
星星还是那颗星星哟,月亮还是那个月亮 山也还是那座山哟,梁也还是那道梁 碾子是碾子,缸是缸哟 爹是爹来娘是娘,麻油灯呵还吱吱地响 点的还是那么丁点亮,哦

社会上的教育,往往是筛选,而非培养——学校只是筛选本来就优秀的人,无法将不优秀的人培养成优秀的人,也就是常说的“水无法变成油,家鹅变不成天鹅”。家长花费多年,辗转各种机构,最终孩子多半还是老样子,不过是花钱买心安,只求对得起内心,而非追求对得起成绩。尤其是数学学习,有人说全靠智商,花再多钱也无济于事。
究其本质,我认为问题出在灌输式教育——学生照猫画虎、治标不治本,核心的独立思考能力、探索能力、解题技巧,以及信心、兴趣、挑战困难的品质等,都无法被激发出来。我从小培养孩子数学,最大原则就是反灌输,一切皆为探索,三个娃数学都不错(二娃顺顺是我初中才接手的,无法实施探索式教育,这是她数学成绩一般的根本原因,但我有信心让她高考数学达到120分左右)。大娃哈工大威海校区第一次期中考试,数学总分班级第一,二年级的三娃心心,能做高思导引应用题的超越篇,我看有千里前三的水准。就我的学员来说,初步看也未尝败绩。
2025年12月10日,我被工作了17年多的法企(世界500强,奉拿破仑三世之命成立)裁员后,成了一名失业老头。我便着手推广这种数学教育,用培养自己孩子的方式,亲手培养其他孩子,专门帮助更多家庭解决教育难题。这是我这个深耕教育17年、写过上万篇教育小作文的失业老头,唯一擅长的事情。也是我的爱好所在,乐此不疲。也是我人生价值所在,我这个人可能也是为此而生。
下列关于我数学教育理念的公众号文章,可供大家参考阅读:
经过3个月的艰苦备课和教学实践,我确信自己的解题功底已经够用,引导孩子的经验也初步成熟,于是开始谨慎招生。我计划总计招生20-30人,初期将以每月3-5人的速度稳步推进。
备课方面
应用题方面,我已完成《应用题提升训练》(其中提升部分相当于高思导引3-4星,不少于500题)、《小学奥数500题精华版》(陈拓著,行程部分难度极高,多题可对标高思导引超越篇),以及高思导引4-6年级的应用题部分。以上题目均不使用方程解答,累计难题总数大概在1500-2000道之间。后面会继续专注应用题专项,持续提升熟练度和教学经验。
以上题目,我基本都是靠自己硬憋、独立思考完成,仅有极少数(约30-50题)实在无解时,才会参考答案。 目前我只做应用题专项,预计会练到炉火纯青。
下面是我独立完成的一道代数恒等证明题(这方面,我家孩子评价我不输职业数学老师),单题手写了3页A4纸。
大娃高中前数学都是我教的。高中后不等式培优也是我搞的。


另外,作为32年的老程序员,我感觉特别适合搞应用题,和调试程序差不多,包括调试孩子的思维卡壳。
一、推出的基于应用题的探索式教育,独家特色如下:
🔹 1. 零灌输:核心理念与实践
我的教学模式,和机构的套路化教育完全不同。
核心理念是:学会数学的唯一方式,是由学习者本人探索和发现。
教学实践是:全程引导孩子自己探索,即便学新知识,也是引导孩子发现规律。
这是对孩子“不感兴趣、不愿动脑、害怕困难、不愿独立做题”等问题,最本质的教育矫治方式。因为我们的学习过程中,没有任何环节可以让孩子“思想躺平”、听老师讲单口相声。全程引导孩子自主探索,孩子自然无法畏惧困难——一旦畏惧就无法推进,而坚持推进的过程,本身就是战胜畏惧的过程。这样的探索,必然激发孩子的细心和乐趣,必然增强信心,必然磨砺克服困难的勇气。
我培养大娃,就是这么培养的。我培养别的孩子,也一样。
🔹 2. 敢说真正激发孩子的兴趣、信心和挑战困难的品质
循循善诱,引导孩子自己探索。效果如何?
以下来自家长微信或QQf发言,或语音转文字:
学员1: 目前状态还好,她自己说偶尔碰到个难题感觉挺兴奋,校内实在是没啥兴奋点了。这学期说数学作业都全对了,还挺高兴,跟我说了下,以前大部分对吧,但是全对概率没这么高啥时候跟我说,那就是老激动了。
学员2: 王老师,这一次上课很高兴。一下课就很兴奋的告诉我说,他学会了,又找到规律了,手舞足蹈的给我讲解他找到的规律。要知道,上课前他还跟我闹情绪呢,我让他自己先独立思考,把昨晚上的题目给做了。他很不情愿的自己做出来了。我要他画图,要他自己想,但是很不情愿。直到后来开始上课了也还在闹脾气,还是王老师会引导。
学员3: 上午抓耳挠腮,下午豁然开朗。
学员4: 老师,他那道鸡兔同笼的辩题的题,他晚饭前想出来了。因为当时他觉得比较难,也是想了将近四五十分钟吧,所以他就先吃饭了。我们现在在外面运动一会儿,一会儿回家,他整理一下思路,再给您回。
但我觉得他今天下午就比上午情绪要好多了,就是虽然一开始的时候也没想出来,但是不会像上午那么烦。反正呢,他就是坐着想,躺着想,站着想,比上午的状态要好。
昨天晚上躺在床上一开始睡不着,她说妈妈你再给我出一道数学题吧?我说老师给你准备好了。_
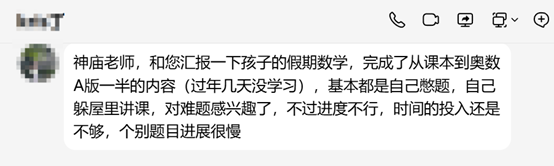
学员5: 神庙老师,和您汇报一下孩子的假期数学,完成了从课本到奥数A版一半的内容(过年几天没学习),基本都是自己憋题,自己躲屋里讲课,对难题感兴趣了,不过进度不行,时间的投入还是不够,个别题目进展很慢。
以上是全部实践学员的状态。
🔹 3. 爱惜羽毛,挑战不败战绩,不赚失败者的钱
我自己的三个娃,数学教育均取得了不错的成果;自裁员开班至今,所有能坚持学下去的学员,目前尚无失败案例。
若发现不适合(比如孩子不配合、家长不监督),我会主动劝退,全额退款,分文不取。我搞不好的就不搞,另请高明。
我根本没必要赚“失败者”的钱——治不了的孩子,咱们就不耽误,浪费人家的时间,不赔钱就已经很愧疚了,更别说赚钱。
另外,鸡娃圈我这多少有点知名度。一言一行,都有成千上万人监督,那不能有任何污点。
🔹 4. 神庙独特的数学教育启蒙路线
普娃冲高考120路线图,从磨刀角度规划小学初中数学学习资料的选择
聚焦应用题,窄输入,易突破。
| 目标 | 能力水平 | 对应升学 |
|---|---|---|
| 基础 | 完成《应用题提升训练》 | 重点高中 |
| 进阶 | 达到《高思导引》拓展篇 | 211/985 |
| 高阶 | 达到《高思导引》超越篇 | 华五/清北 |
我大娃小学只做了《应用题提升训练》这一本书,考入哈工大威海校区,大学第一学期期中考试班级数学总分第一。这本书90%的普通学生都无法独立做完。
中学路线: 代数恒等证明达到竞赛级别(比如做日本的《代数学辞典》),则高考基本无忧。能达到这个水平的凤毛麟角,普通年级尖子都够呛。
与此相反,那种什么都学、什么都学不透,只靠灌输堆砌知识的模式,我认为华而不实。
🔹 5. 强调和家长一体化培养,培训家长
在行为和习惯培养方面,家长不可或缺。即便老师再努力,如果孩子态度不端正、不肯独立思考,也不可能取得好的学习效果。引导方案不合理,是我的问题;孩子不肯自己思考、做题,则是家长的责任。
我本身就是写了上万篇教育小作文、规划三个娃学习的家长。所以我会和家长一起分析孩子的情况(包括性格特点、任务执行情况等),共同制定科学的培养方案。而普通的教师,通常不会考虑这些,往往是上完课就结束,缺乏后续的陪伴和指导。
🔹 6. 专属军师和顾问,一人一策
我会将这么多年针对三个娃的教育思考和方法,灵活运用到每一位学员身上。
我不光是顺顺妈的军师,也是每位学员家庭的军师和顾问。你不需要自己研究我的文章,直接和我讨论教育即可。
🔹 7. 时间高度自由,每周几道题,具有高性价比
不追求刷题量,追求“想透一道题”。机构靠题海,我们靠深度。平均2-3天攻克一道真正需要动脑的难题,其价值远超被动听一堂灌输式课程;这种模式不仅时间灵活,还能极大降低孩子的学习成本。
主要形式:建立家庭微信群,留言引导。完全按孩子节奏来,有空就做题,有问题微信问,我来引导。比如有个北京的孩子,跟我学习了两个月,线下上课总时长不超过1小时,有时一次引导只聊10分钟,绝大多数引导都是通过微信群语音留言完成的。
学习完全按孩子的节奏来。
我始终认为,孩子只要认真思考数学、坚持独立探索,就无需耗费大量时间死拼。我自己的孩子,日语达到N3水平,双眼视力5.2,平时也能吃喝玩乐、享受人生,并没有苦哈哈地死学。
🔹 8. 神庙只有一个,精力只够服务20-30人
我提供的全是一对一引导、个性化服务,非常耗费时间和精力。
这种管法,预计我只能管20-30人。招生可能每个月不超过5个的速度。基本20-30人就满员了。
二、路线和课程设计
预期教育目标是,孩子至少能独立完成《应用题提升训练》的内容,其水平约等于高思导引拓展篇的难度。
教学方式和服务内容
和传统直接授课的方式区别很大。经过3个月的教学实践,这套引导方式已经比较成熟,且全部为私人定制、个性化培养。
我的任务
- 给学生构建专属台阶。 我会根据每个学生的实际情况,结合自己熟悉的各类应用题书籍和资料,为其选择专属题库,构建个性化的学习台阶。
- 构建个人培养目标和要解决的教育问题。 参考三个娃的方案,每个人都有自己的培养目标。
- 制定引导方案,实施引导过程。 这是最核心的教学。每个学生我都有自己的习题引导文档。引导方案一般以文字形式呈现,我会建立家庭微信群,发送给家长和孩子;引导过程中,孩子将根据我的引导思路自主探索、解决问题,若遇到困惑,可通过语音留言与我沟通,我会根据孩子的情况调整引导策略,直至帮助孩子解决问题。很少直接上课(偶尔会有)。
- 培训家长。 传授家长教育规律,和家长一起交流和研究如何培养孩子。
家长的任务
- 监督孩子学习。 我们这个培养孩子自学,你不学我也不会找你。所以家长要承担督促孩子学习的角色。
- 培养孩子的基本素质。 比如培养孩子独立解决问题、自主自学的能力,多鼓励孩子思考,及时夸奖孩子的进步和成功等。
- 必要时可学习引导, 部分喜欢数的家长,可以学习如和引导孩子解题,当解题辅导员。当然家长完全不引导也可以。
三、部分引导简介
第一份教案:针对黄老师二年级娃超级细腻差倍教案 https://mp.weixin.qq.com/s/y9nzf24BhaoNn8iw7n9aUQ
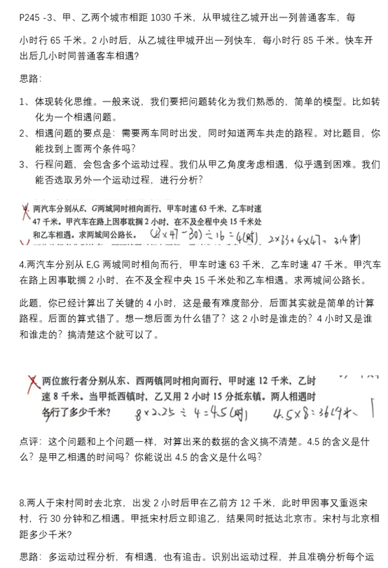
引导北京学员解决行程问题
两人于宋村同时去北京,出发2小时后甲在乙前方12千米,此时甲因事又重返宋村,行30分钟和乙相遇。甲抵宋村后立即追乙,结果同时抵达北京市。宋村与北京相距多少千米?
思路:多运动过程分析,有相遇,也有追击。识别出运动过程,并且准确分析每个运动过程。这里我可以先列举几个主要运动过程。我们要从每个运动过程得到一些信息,然后再考虑这些信息,进行联立求解。我们第一阶段不可能立刻考虑到最终的解决方案。第一阶段只能先划分运动过程,找到运动过程都能得到什么。第二阶段再综合研判第一阶段得到的信息。高级题型都是这样,不会让你上来就一眼看穿。上面的解决问题的策略和思路要牢记。
我这先示范一下:第一阶段,先划分运动过程,分析每个运动过程都能得到什么。
a. 运动过程1,出发2小时后。此时甲乙的位置,花费的时间,运动的性质(相遇还是追击?),你能推理,计算得到什么数据?
b. 运动过程2,2小时后往回走,甲乙相遇。此时甲乙的位置,花费的时间,运动的性质(相遇还是追击?),你能推理,计算得到什么数据?
c. 综合以上两个运动过程,你能得到什么?提示,此时可以得到甲乙的速度。
之后的运动过程,你自己做过类似的,会解决。我不再往下分析。
这道题解法十分经典的反应了多运动过程的解法。有的高达10多个运动过程搅合到一起,但都是这一个解题策略。非常好的一道题。
引导后,孩子自己解决了所提出全部问题。

- 引导另一个学员启蒙盈亏问题

- 引导广东娃

- 校内没啥兴奋点,做引导题体验到兴奋

- 兴奋的黄老师娃—发现了规律

- 抓耳挠腮到豁然开朗

- 坐着想,站着想,躺着也想

- 睡觉前缠着妈妈要题做

- 基本都是自己憋题

- 整节课给我讲题 我上课都是引导孩子做题,孩子给我讲题。而不是我给孩子讲题。
四、报名条件
- 会加减乘除。
- 无时间要求,不是家教课。
- 时间高度灵活,节奏按自己的来,一人一策。
- 优先4-6年级,孩子具备自学能力,容易沟通。
- 家长必须配合,一起引导孩子,不适合完全甩手家长。
- 认可本人数学教育理念,认可探索式教学。
五、定价和退费机制
目前定价为800元/月,提供不限时引导服务。
可免费试学两周。
随时可以退费。
后续关于“无效费用全退”的认定细则,目前正在制定中,初步计划将阶段性请家长确认学习效果,以此判断是否符合退费条件。
我也正在研究细则,确保实现“败则分文不取”的承诺,后续会发布专门文章说明,整体原则类似“无理由退货”——只要家长自行认定学习失败,即可全额退费,分文不取。
我一个快退休的老头,也是有点网络小知名度的鸡娃家长,不想赚那些“不清不楚”的钱,也无心与人争论是非。我也自信,真正想学习的家长,也不可能来占我这点免费退款的小便宜,都是为了孩子前途这种大计。我给自己孩子投入上百万家教费,我也不在乎这三瓜俩枣。我现在不赚钱,一样生活。
六、加我微信后,拉入招生微信群
招生微信群将定期分享引导案例,温馨提示:无报名意向者请勿加入,微信群规模较小,以便精准服务有需求的家长。
| 联系方式 | 具体信息 | 联系人 |
|---|---|---|
| 微信 | 13693232425 | 王海英老师 |
| 电话 | 13693232425 | 王海英老师 |
| 200715901 | 三娃神庙 |
浓厚的兴趣,是孩子学习的源动力,积极的鼓励、适当的奖励,是孩子前进的加油剂!
坚韧不拔,探索前进,独立思考,是磨砺思维的“痛苦之路”,也是提高能力的关键之路。一旦开通,就好像武学中打开“任督二脉”一样重要。实践证明,这个过程不是很长,时间短者不超半年,有的三、四个月即可。